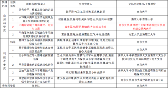
日前,教育部科技发展中心公布了2015年度高等学校科学研究优秀成果奖(科学技术)的最终评审结果,107所高校获得310项各类大奖,其中自然科学奖118项,技术发明奖49项,科技进步奖135项、青年科学奖8项。betway88西汉姆联以11项获奖作品与北京协和医学院并列全国第四,并且获得唯一的一项科技进步特等奖,表现极为出色。公司肖条军教授的研究成果《不确定环境下博弈理论、方法与应用》喜获教育部高等学校科学研究优秀成果奖自然科学奖二等奖。

据了解,高等学校科学研究优秀成果奖(科学技术)分设自然科学奖、技术发明奖、科技进步奖和青年科学奖。自然科学奖授予在基础研究和应用基础研究中做出重要科学发现的个人和单位;技术发明奖(其中含专利类),授予在运用科学技术知识做出产品、工艺、材料及其系统等重要技术发明的个人和单位;科技进步奖(其中含推广类和科普类)授予在应用推广先进科学技术成果、完成重要科学技术工程、计划、项目等方面做出创造性贡献,或在科学普及中做出重要贡献的个人和单位;青年科学奖授予长期从事基础性科学研究并取得了有一定影响的原创性成果的在校青年教师。高等学校科学研究优秀成果奖(科学技术)面向全国高等院校,每年评审一次,是仅次于国家三大奖的教育部科技奖项。

肖条军教授是2014年国家杰出青年科学基金获得者,科学中国人(2014)年度人物。主要研究方向为物流与供应链管理、经济与管理中的博弈分析。《不确定环境下博弈理论、方法与应用》主要研究在突变、动态、多维或复合等“复杂”的不确定环境下提炼博弈问题,发展新的博弈理论与方法,并发现、解释复杂的社会经济现象,揭示其新的规律。本项目的研究不仅极大地丰富了“复杂”不确定环境下的博弈理论与方法,而且,对于改善离散化系统效率、优化企业决策具有重要指导意义。
据悉,教育部每年8月中旬开始进行当年度高等学校科学研究优秀成果奖(科学技术)项目的推荐和评审工作,同时进行下一年度国家科学技术奖项目的遴选工作。
(文/李浩 图/网络)


